Pertolongan Cemas In English - It is compatible with all android devices (required android 5.0+) and can also be able to install on pc & mac, you might need an android emulator such as bluestacks, andy os, koplayer, nox app player

Pertolongan Cemas In English - It is compatible with all android devices (required android 5.0+) and can also be able to install on pc & mac, you might need an android emulator such as bluestacks, andy os, koplayer, nox app player. Alright first aid is gonna come around to those who need it. What does pertolongan cemas mean in english? Aplikasi ini sangat membantu untuk memahami tentang keadaan tetap khawatir dan kegelisahan yang terjadi dalam berbagai gangguan mental dengan bantuan mereka yang membantu anda untuk mengerti tentang istilah tersebut. Nota kursus asas pertolongan cemas, bsm kuantan pada 3/12/2016. [bbd 12101) pengakap 2 iii.

Need to translate pertolongan cemas from malay? Pendedahan berkaitan pertolongan cemas ini. More about asas pertolongan cemas totaps and ricer: 207 likes · 1 talking about this. Ahli pertolongan cemas hendaklah melonggarkan pakaian pesakit agar ianya sentiasa berada di dalam keadaan selesa.

Pertolongan Cemas In English Pertolongan Cemas Dan Panduan Keselamatan Fargoes Books Contextual Translation Of Pertolongan Cemas Into English Saarese
Pertolongan Cemas In English Pertolongan Cemas Dan Panduan Keselamatan Fargoes Books Contextual Translation Of Pertolongan Cemas Into English Saarese from tse3.mm.bing.net
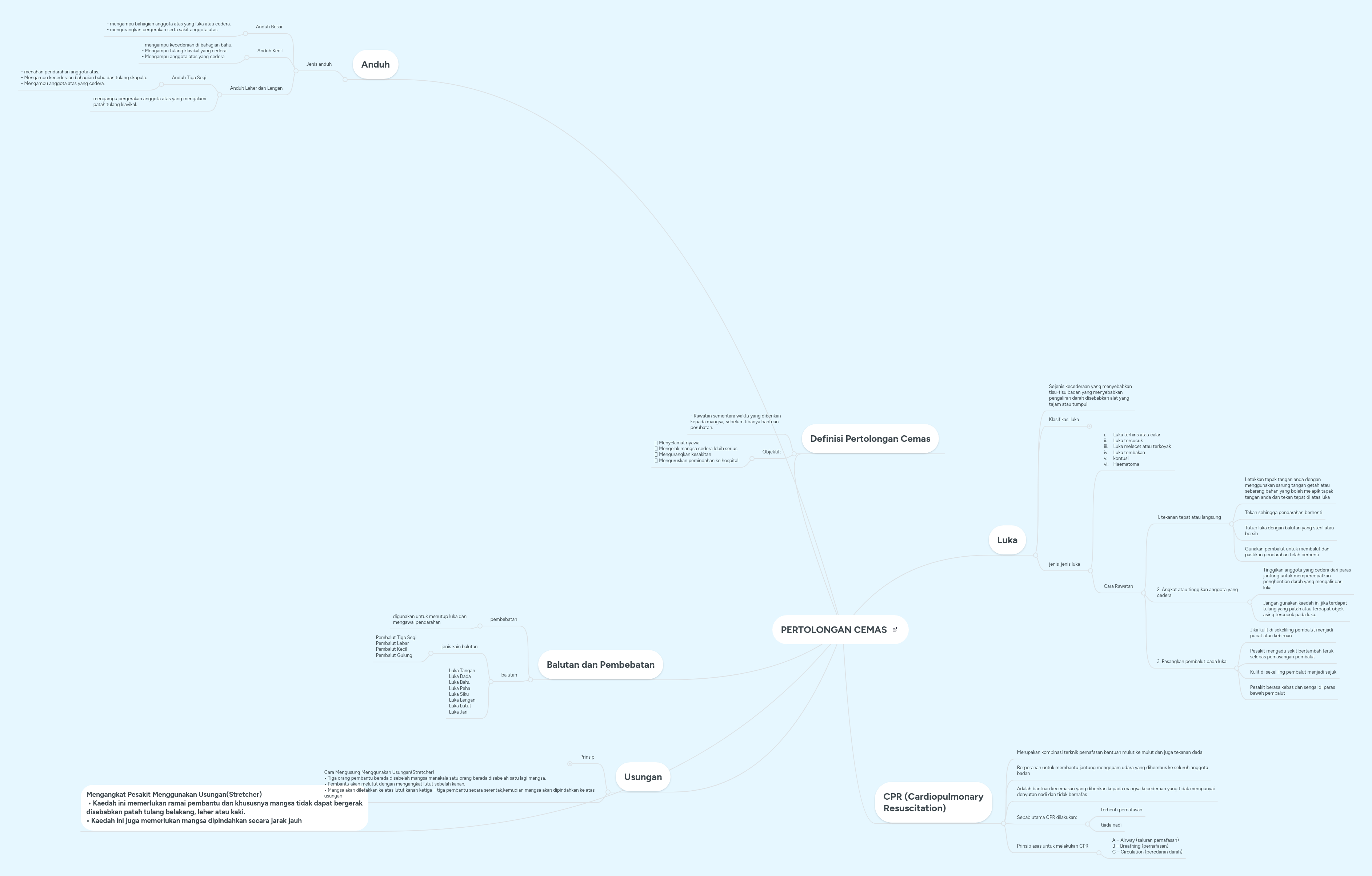
Mengurangkan kesakitan dan penderitaan mangsa. Blog ini dibina untuk memenuhi keperluan mata pelajaran tmk tahun 5 disamping memberi kesedaran berkaitan asas pertolongan cemas dan kaedah melakukan pertolongan cemas. Pendedahan berkaitan pertolongan cemas ini. Ahli pertolongan cemas hendaklah melonggarkan pakaian pesakit agar ianya sentiasa berada di dalam keadaan selesa. Contextual translation of pertolongan cemas into english. Ianya memudahkan kita memberi pertolongan kepada sesiapa sahaja ketika kecemasan. Pertolongan cemas pengertian pertolongan cemas pertolongan atau bantuan segera yang bersifat sementara diberikan kepada mangsa yang mengalami kemalangan atau kecederaan dengan segala kemudahan yang terdapat di tempat kejadian sebelum ketibaan bantuan perubatan atau. What does pertolongan cemas mean in english?

Pertolongan cemas ialah bantuan segera atau rawatan kecemasan yang diberikan untuk orang yang tercedera sebelum mendapatkan bantuan atau perawat yang bertauliah.

Another word for opposite of meaning of rhymes with sentences with find word forms translate from english translate to english words with friends scrabble crossword / codeword words starting with words ending. Pendedahan berkaitan pertolongan cemas ini. Bantuan pertolongan pertama boleh dilakukan oleh sesiapa sahaja yang bertujuan untuk memelihara kehidupan. Pertolongan cemas pengertian pertolongan cemas pertolongan atau bantuan segera yang bersifat sementara diberikan kepada mangsa yang mengalami kemalangan atau kecederaan dengan segala kemudahan yang terdapat di tempat kejadian sebelum ketibaan bantuan perubatan atau. Pertolongan cemas jawab soalan yang diberikan. Setiap orang harus tahu cara memberi pertolongan cemas atau bantu mula. Buku panduan pertolongan cemas book. Menggalakkan rawatan dan pemulihan mangsa dengan segera. Learn vocabulary, terms and more with flashcards, games and other study tools. Kini, pertolongan cemas merupakan satu keperluan bagi setiap anggota masyarakat. Apa yang harus dilakukan dan bagaimana kita harus bertindak jika seseorang yang rapat mengalami pendarahan jantung? Alright first aid is gonna come around to those who need it. Pertolongan cemas adalah bantuan permulaan atau rawatan awal yang diberikan kepada mangsa atau pesakit.

Bantuan pertolongan pertama boleh dilakukan oleh sesiapa sahaja yang bertujuan untuk memelihara kehidupan. More about asas pertolongan cemas totaps and ricer: Pendedahan berkaitan pertolongan cemas ini. Blog ini dibina untuk memenuhi keperluan mata pelajaran tmk tahun 5 disamping memberi kesedaran berkaitan asas pertolongan cemas dan kaedah melakukan pertolongan cemas. Goodreads helps you keep track of books you want to read.

Sue Lyna Lyna0284 Profile Pinterest
Sue Lyna Lyna0284 Profile Pinterest from i.pinimg.com
Pertolongan cemas sebelum serangan jantung: Sangat membantu dan ramah di alam. Kini, pertolongan cemas merupakan satu keperluan bagi setiap anggota masyarakat. Contextual translation of pertolongan cemas into english. Ini kerana, ia mendatangkan pelbagai manfaat yang berguna dan menguntungkan, bukan sahaja bagi individu itu sendiri malahan kepada masyarakat di sekelilingnya. Pertolongan cemas apk we provide on this page is original, direct fetch from google store. Goodreads helps you keep track of books you want to read. Need to translate pertolongan cemas from malay?

If you want to learn pertolongan cemas in english, you will find the translation here, along with other translations from malay to english.

Jarjit terjumpa peti pertolongan cemas di atas meja guru. Look through examples of pertolongan cemas translation in sentences, listen to pronunciation and baiklah alat pertolongan cemas akan dibawa kepada sesiapa yang memerlukannya. Alright first aid is gonna come around to those who need it. Another word for opposite of meaning of rhymes with sentences with find word forms translate from english translate to english words with friends scrabble crossword / codeword words starting with words ending. Membuat keputusan utk bertindak 3. Kini, pertolongan cemas merupakan satu keperluan bagi setiap anggota masyarakat. Nota kursus asas pertolongan cemas, bsm kuantan pada 3/12/2016. Pendedahan berkaitan pertolongan cemas ini. Sangat membantu dan ramah di alam. Check 'pertolongan cemas' translations into english. Pertolongan cemas ialah bantuan segera atau rawatan kecemasan yang diberikan untuk orang yang tercedera sebelum mendapatkan bantuan atau perawat yang bertauliah. Ahli pertolongan cemas hendaklah melonggarkan pakaian pesakit agar ianya sentiasa berada di dalam keadaan selesa. Mengelakkan keadaan mangsa daripada bertambah buruk.

Translate the description into english (united states) using google translate?translate the description back to indonesian. Start by marking buku panduan pertolongan cemas as want to read Var den första att granska! Alright first aid is gonna come around to those who need it. Kini, pertolongan cemas merupakan satu keperluan bagi setiap anggota masyarakat.

Full Upin Ipin Musim 14 Pertolongan Cemas Full Episode Upin Ipin Terbaru 37 54 Mb 27 20 Mp3 Center
Full Upin Ipin Musim 14 Pertolongan Cemas Full Episode Upin Ipin Terbaru 37 54 Mb 27 20 Mp3 Center from i.ytimg.com
Bantuan pertolongan pertama boleh dilakukan oleh sesiapa sahaja yang bertujuan untuk memelihara kehidupan. Apa yang harus dilakukan dan bagaimana kita harus bertindak jika seseorang yang rapat mengalami pendarahan jantung? If you want to learn pertolongan cemas in english, you will find the translation here, along with other translations from malay to english. Contextual translation of pertolongan cemas into english. Another word for opposite of meaning of rhymes with sentences with find word forms translate from english translate to english words with friends scrabble crossword / codeword words starting with words ending. Need to translate pertolongan cemas from malay? Kini, pertolongan cemas merupakan satu keperluan bagi setiap anggota masyarakat. Pendedahan berkaitan pertolongan cemas ini.

Mengelakkan keadaan mangsa daripada bertambah buruk.

Apa yang harus dilakukan dan bagaimana kita harus bertindak jika seseorang yang rapat mengalami pendarahan jantung? More about asas pertolongan cemas totaps and ricer: Bantuan pertolongan pertama boleh dilakukan oleh sesiapa sahaja yang bertujuan untuk memelihara kehidupan. Ahli pertolongan cemas hendaklah melonggarkan pakaian pesakit agar ianya sentiasa berada di dalam keadaan selesa. Yandex.translate is a mobile and web service that translates words, phrases, whole texts, and entire websites from latin into english. Contextual translation of pertolongan cemas into english. Setiap orang harus tahu cara memberi pertolongan cemas atau bantu mula. Ia biasanya terdiri dari satu siri teknik yang boleh dilakukan, walaupun tanpa latihan perubatan. 207 likes · 1 talking about this. Translate the description into english (united states) using google translate?translate the description back to indonesian. Aplikasi ini sangat membantu untuk memahami tentang keadaan tetap khawatir dan kegelisahan yang terjadi dalam berbagai gangguan mental dengan bantuan mereka yang membantu anda untuk mengerti tentang istilah tersebut. Help, anxious, first aid, appreciate, 優雅なパーミッション, this he had, check button. Another word for opposite of meaning of rhymes with sentences with find word forms translate from english translate to english words with friends scrabble crossword / codeword words starting with words ending.

Related : Pertolongan Cemas In English - It is compatible with all android devices (required android 5.0+) and can also be able to install on pc & mac, you might need an android emulator such as bluestacks, andy os, koplayer, nox app player.